Изучение и составление карт (BPMN-моделей) бизнес-процессов «as-is» или «to-be» на основании интервью и текстовых описаний.
Составим объективную картину состояния
ваших бизнес-процессов и рассмотрим потенциал для роста
Оценим эффективность, результативность и соответствие процессов стратегическим целям компании, выявим риски и возможности для оптимизации.
Выделим ваши Ключевые процессы — «цепочку создания ценности» для клиента, чтобы сфокусироваться на их эффективности.
Составим наглядные карты (блок-схемы, BPMN-модели) процессов, чтобы провести анализ — где теряется эффективность?
Выделим ключевые метрики, KPI процессов, чтобы измерять эффективность и использовать для мотивации сотрудников.
Сравним с KPI процессов у конкурентов. Проверим соответствие между состоянием «как должно быть» и как есть на самом деле.
Выявим и «расшим» узкие места, чтобы увеличить производительность бизнес- процессов.
Найдем и удалим прямые потери: дублирующие операции и те, которые не создают ценности для клиента, но потребляют ресурсы.
Составим процессно-ресурсную модель компании для расчета реальной стоимости процессов, продуктов и клиентов.
Определим задачи, автоматизация которых даст максимальный выигрыш или (и) снизит операционные и управленческие риски.
Составим процессно-ресурсную модель компании для расчета реальной стоимости процессов, продуктов и клиентов.
Определим задачи, автоматизация которых даст максимальный выигрыш или (и) снизит операционные и управленческие риски.
Задокументируем текущее состояние процессов «как есть» (as-is), чтобы на основе этих данных сформулировать требования к будущей дорогой IT-системе и не «автоматизировать хаос».
Когда Вам точно стоит задуматься над аудитом бизнес-процессов?
Аудит бизнес-процессов необходим, когда вы чувствуете, что «как раньше» уже не работает, а «как надо» — непонятно. Это инструмент для перехода от хаоса к системе.
Мы составили наглядную схему причин, следствий и возможных решений:
Посмотреть схемуПримеры аудита бизнес-процессов
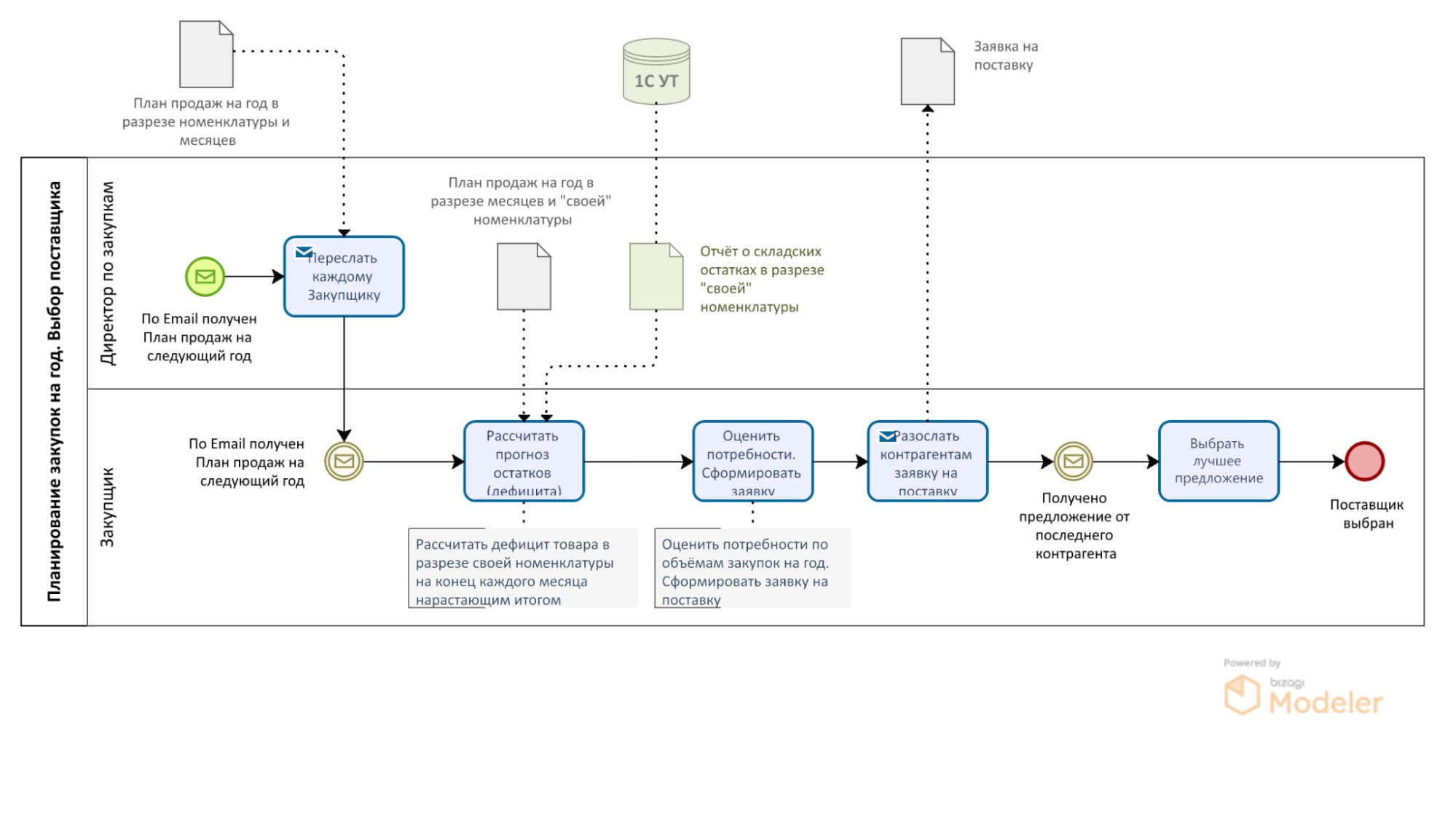
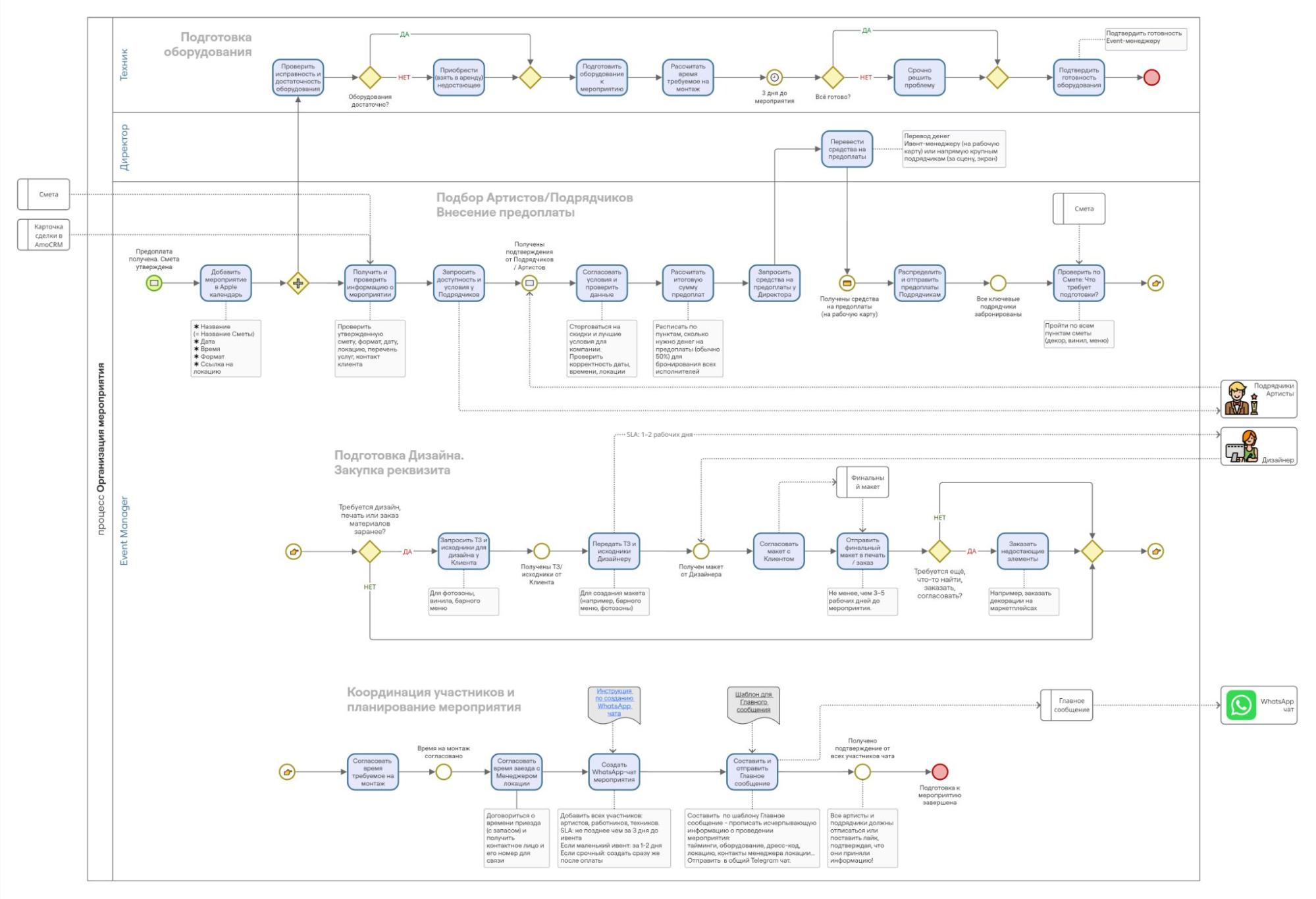
Изучение и анализ процессов (интервью, карты процессов, инструкции). Определение KPI. Выявление зон неэффективности. Формирование предложений по оптимизации, автоматизации и регламентации.
Определение и дифференциация процессов верхнего уровня. Построение Process Map. Картирование основных процессов «as-is». Определение KPI. Выявление зон неэффективности. Формирование предложений по оптимизации, автоматизации и регламентации.
Моделирование учётных операций «to-be» в 1С: УНФ (user cases). Составление блок-схемы процесса бюджетирования «as-is» и модели «to-be» в 1С: УНФ.
Аудит бизнес-процессов компании и потребляемых ими ресурсов, подбор драйверов затрат. Составление каталога процессов, построение Prosess Map и ресурсно -процессной модели компании для ABC (Activity-based costing) анализа затрат.
Что Вы получите по итогам
проведения аудита?
Мы начинаем с определения целей аудита, выбора процессов для проверки, сбора первичной документации и проведения интервью с ответственными.
Блок-схема бизнес-процессов компании верхнего уровня, на которой они разделены на три группы: Основные (ключевые) процессы, Вспомогательные (обеспечительные) процессы и процессы Управления и развития.
Схема позволяет наглядно представить всю сквозную цепочку ключевых процессов компании, создающих ценность для клиента. От эффективности этих процессов критическим образом зависит ваш бизнес.
Имея на руках Карту бизнес-процессов верхнего уровня, вы сможете построить Ресурсно-процессную модель (РПМ) компании для проведения ABC-анализа затрат, чтобы точно понимать реальную себестоимость продуктов и услуг.
Пример Process Map.
Формат (на выбор заказчика): файл .png, .jpeg, файл .pdf или доступ к оригиналу на доске Miro
Стоимость и сроки
Стоимость каждого проекта рассчитывается индивидуально и зависит от сложности задачи, объема данных и требуемых исследований. Оставьте заявку, и мы подготовим для вас персональное коммерческое предложение с оценкой.
Кто проводит аудит?
Стратег, архитектор бизнес-систем
Методология Фундаментальный системный подход в работе над проектами, за плечами физфак СПбГУ.
Опыт Синтез MBA и управленческого опыта: СЕО, комдиректор, маркетинг-директор, директор по развитию, бизнес-аналитик.
Компетенция Экспертное моделирование бизнес-процессов, сотни построенных BPMN-моделей.
Инструментарий «Переводчик» с языка бизнеса на язык IT, знаю платформу 1С «под капотом», 4 проекта автоматизации на 1С: ERP/УПП/УТ.
AI-технологии Владение AI & no-code (FlutterFlow, n8n)
Основные преимущества работы с нами
Уникальный
бэкграунд эксперта
Поддержка на всех
этапах трансформации
Широта и глубина
экспертизы
